中文版
|
ENGLISH
High Temperature Furnace
Toggle navigation
首页
产品中心
实验电炉
真空/气氛炉
工业电炉
电热烘干箱
自动化控制
耐火隔热材料
高温窑具
发热体/测温元件
耐火原料
代工服务
研发创新
核心技术
前沿科技
视频中心
企业视频
产品中心目录宣传视频
产品使用及操作讲解视频
新闻中心
行业展会活动
公司新闻
新品上市
技术支持
售后服务
免费培训
文字资料下载
视频资料下载
软件下载
客户评价
实验炉客户评价
工业炉客户评价
真空气氛炉客户评价
耐火隔热材料客户评价
烘干箱客户评价
联系我们
关于炬星
公司简介
参展信息
炬星大事记
企业文化
组织架构
售后体系
生产场景
荣誉资质
品质证书
发货场景
在线商城
ENGLISH
首页
> 产品中心 >
钨钼热场
> 1400度真空气氛烧结电炉气动开关炉门高温烧结
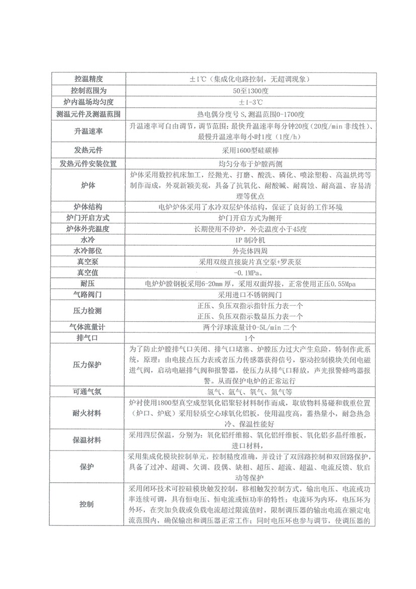
产品详情
规格参数
定制功能
视频
资料下载
技术支持
产品名称:
1400度真空气氛烧结电炉气动开关炉门高温烧结
型号:
GWL-1400度
规格:
1400度
备注:
真空气氛烧结电炉气动开关炉门
可选配另增加功能列表
Optionally add another function list
名称
Name
功能介绍
Function introduction
功能代码
Function code
温控仪
Temperature controller
标配50段升温曲线,可另选进口仪表(B)
二选一
Either
AB
触摸屏
Touch screen
中文菜单、多条升温工艺曲线储存、储存历史曲线和数据报表(7寸)
四选一
One out of four
C
物联网接口
Lot interface
电炉RS485通讯接口读写电炉启动、暂停、停止、升温曲线、允许时间等实时数据
D
计算机控制软件及硬件
Computer control software and hardware
可通过计算机控制电炉启动、暂停、停止、升温曲线设定、升温曲线读取、参数设定等,可靠性高,便于掌握,测量值、给定值、输出值、段时间、段号、升温曲线、功率百分比曲线,可通过计算机储存升温曲线、修改给定值及常用参数,历史曲线、历史报表记录时间间隔可筛选(1s-1h)可长期保存。
E
PLC
PLC
采用西门子PLC控制(可读写电炉启动、暂停、停止、升温曲线、时间、温度曲线、气氛、流量、开关量、电源、功率)开放端口与上下游设备串并数据
F
观察口
Viewport
观察口设计在炉门上,采用高温耐高温石英玻璃
H
进气口
Air inlet
浮球流量计+手动阀门;流量计数量、最大量产、气体介质可选
二选一
Either
K
数显质量流量计;流量计数量、量产、气体介质可选
M
排气口
Exhaust port
排气口、手动开启;DN30
二选一
Either
T
电动开启,根据升温曲线在N段自动开启或者关闭
P
进排气全自动
Fully automatic intake and exhaust
电动排气口和电动进气口可关联升温曲线段选择在任何一个温度段自动开启和关闭,利用PLC实现在升温过程中自动开启和关闭(前提是选择触摸屏功能)
Y
移动脚轮
Moving caster
两个万向,两个定向轮
R
快速降温
Rapid cooling
采用变频器加离心风机,实现程序可控降温
N
上开门
Swing-up door
电动上开门+脚踏控制板
S
快速出料架(平台)
Quick discharge rack
料架(料台)采用高温钢制作上部布设有耐磨重质耐火砖;此功能与S功能配合,炉门上开后快速拉出高温物料到炉门口外架子(平台)上
I
多点控温
Multipoint temperature control
采用多面独立控温从而实现更高的温场均匀性
X
搅拌风机
Stirring fan
1050度内金属搅拌风机-4000;变频器-1500-2000;PLC与温度段自动启动/定制-4000
Z
独立控制柜
Separate control cabinet
控制与炉体分开,增加独立控制柜(1600x600x400)和增加控制电缆长度(5米内)
Q
蓄热式炉底
Regenerative hearth
炉底下沉50mm镂空,多点支撑增加承烧板,费用增加5%
W
尾气处理
Tail gas treatment
增加VOC尾气处理炉40m³/H;80m³/h
V
防腐蚀炉膛
Corrosion-proof furnace
耐酸碱、氢氟酸腐蚀炉膛材料
G
发热体保护
Heating element protection
发热体带保护,防止粉体污染和挥发物腐蚀等
L
洁净炉膛
Clean furnace
炉膛内采用陶瓷、高温玻璃、高温金属等保华,防止粉尘和挥发物等
J
1400度真空烧结炉
炬星2100度VAF高真空气氛烧结炉
1400度 真空气氛烧结炉 技术指标.pdf
文件大小:1.65M
下载
相关产品
GWDL-1200度高温立式真空气氛烧结炉
1600度 VAF真空气氛炉
1600度卧式氢气炉
1700度 真空气氛箱式炉
1000度气氛升降电炉
GWDL-1700度VSF真空气氛烧结炉
1800度VSF真空退火炉
1100度上开门箱式气氛密封炉
1100度 上开门箱式气氛密封炉XLS
真空气氛炉GWDL-2100VAF
电话:+86 13271526781
邮箱:thermo@gwdl.com